The Observer pattern in QuantLib — Implementing QuantLib
Today’s post was originally published in the November 2023 issue of Wilmott Magazine.
www.implementingquantlib.com

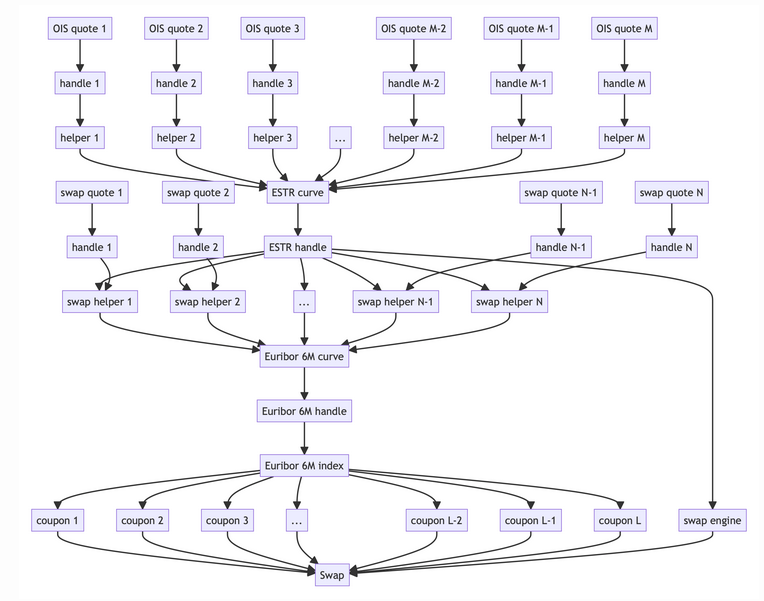
대충 말하면 어떤 객체의 상태가 변하면 그와 연관된 객체들에게 알림을 보내는 것 -> 알림을 받으면 업데이트도 가능

예를 들어서 Quote가 바뀌면 이게 Handle로 타고 들어가 Helper로 이어지고 이게 또 커브를 변경시키고 결국 스왑평가값도 변경시킴.
이 패턴을 잘 이용하면 델타를 구할 때 따로 일일이 커브를 새로 구축해서 재계산할 필요가 없음. 코딩할 때 많이 써먹자.
'컴퓨터 > QuantLib' 카테고리의 다른 글
| KRW fixed/ USD fixed Cross Currency Swap 로직? (0) | 2024.09.28 |
|---|